Простой индукционный нагреватель 12 В

Простой индукционный нагреватель состоит мощного генератора высокой частоты и низкоомной катушки-контура, которая является нагрузкой генератора.
Генератор с самовозбуждением генерирует импульсы на основании резонансной частоты контура. В результате в катушке возникает мощное переменное электромагнитное поле частотой порядка 35 кГц.
Если в центр этой катушки поместить сердечник из токопроводящего материала, то внутри него возникнет электромагнитная индукция. В результате частой смены эта индукция вызовет в сердечнике вихревые токи, которые в свою очередь повлекут за собой выделение тепла. Это классический принцип преобразования электромагнитной энергии в тепловую.
Индукционные нагреватели очень давно используются во многих областях производства. С их помощью можно делать закалку, бесконтактную сварку, и самое главное - точечный прогрев, а также плавление материалов.
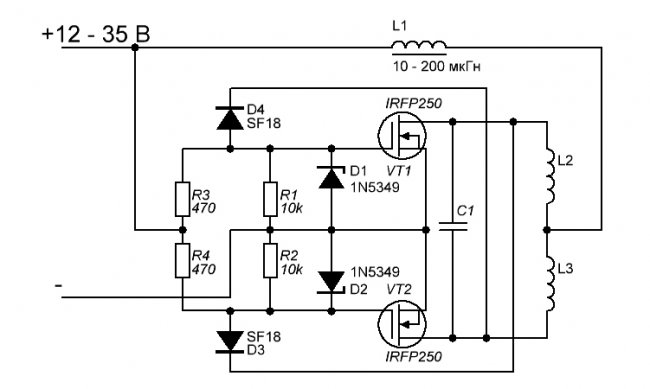
Я покажу вам схему простого низковольтного индукционного нагревателя, которая уже стала классической.
Мы её ещё больше упростим эту схему и стабилитроны «D1, D2» не будем устанавливать.
Элементы, которые понадобятся:
1. Резисторы на 10 кОм – 2 шт.
2. Резисторы на 470 Ом – 2 шт.
3. Диоды Шоттки на 1 А – 2 шт. (Можно другие, главное на ток от 1 А и быстродейственные)
4. Полевые транзисторы IRF3205 – 2 шт. (можно взять любые другие мощные)
5. Индуктор «5+5» - 10 витком с отводом от середины. Чем толще провод, тем лучше. Мотал на деревянной круглой палке, сантиметра 3-4 в диаметре.
6. Дроссель – 25 витков на кольце из блока старого компьютера.
7. Конденсатор 0,47 мкФ. Лучше набирать емкость несколькими конденсаторами и на напряжение не ниже 600 Вольт. Я по началу взял на 400, в результате чего он начал греться, далее заменил его на составной из двух последовательно, но так не делают, просто под рукой больше не было.
Простой индукционный нагреватель 12 ВПростой индукционный нагреватель 12 ВПростой индукционный нагреватель 12 ВПростой индукционный нагреватель 12 ВПростой индукционный нагреватель 12 ВПростой индукционный нагреватель 12 В
Изготовление простой индукционный нагреватель 12 В

Собрал всю схему навесным монтажом, отделив колодкой индуктор от всей схемы. Конденсатор желательно располагать в непосредственной близости от выводов катушки. Не как у меня в этом примере в общем. Транзисторы установил на радиаторы. Запитал всю установку от аккумулятора 12 Вольт.
Работает отлично. Лезвие канцелярского ножа нагревает до красноты очень быстро. Рекомендую всем к повторению.
После замены конденсатора они больше не грелись. Транзисторы и сам индуктор греются, если работает постоянно. На небольшое время – не критично почти.
Смотрите видео сборки и испытаний:
Источник: https://sdelaysam-svoimirukami.ru/3833-prostoy-indukcionnyy-nagrevatel-12-v.html


