Двоичный переключатель гирлянд

Этот простой автомат световых эффектов переключает четыре гирлянды по алгоритму двоичного счетчика. Он и построен на основе счетчика, к четырем выходам которого подключены транзисторно-тиристорные управляющие ключи.

Этот простой автомат световых эффектов переключает четыре гирлянды по алгоритму двоичного счетчика. Он и построен на основе счетчика, к четырем выходам которого подключены транзисторно-тиристорные управляющие ключи.

Верхушку елки обычно украшают пластмассовой звездочкой или снежинкой. Сделать эту звездочку или снежинку мерцающей, можно при помощи несложной схемы на 25-ти сверхярких светодиодах (рис. 1). Светящиеся лучи звездочки будут периодически равномерно удлиняться и укорачиваться.

Автомат управляет четырьмя гирляндами. Сначала он их последовательно зажигает, затем, после того, как будут гореть все четыре, он их последовательно гасит. И так повторяется. Быстроту воспроизведения светового эффекта можно регулировать переменным резистором.

Применение ППЗУ в различных автоматах световых эффектов или переключателях ёлочных гирлянд, — не новость. Другое дело, что в таких автоматах устанавливается уже запрограммированное ППЗУ. Значит, требуется еще и программатор.
Описываемое ниже устройство объединяет в себе автомат световых эффектов, работающий на ППЗУ и программатор ППЗУ, при помощи которого можно внести в микросхему нужные световые комбинации, непосредственно, наблюдая за тем, как это будет выглядеть.

По мере появления в радиолюбительском творчестве конструкций на микроконтроллерах, елочные мигалки, или как их уважительно называют «автоматы световых эффектов» также стали разрабатываться на микроконтроллерах. Наиболее экзотичная конструкция была опубликована в журнале «Радио» №11, 2012, стр. 37 под названием «Сотовый телефон управляет ёлочной гирляндой», автор А. Пахомов.

Но спокойно смотреть на светящуюся новогоднюю гирлянду как-то невесело, хочется, чтобы душа развернулась. Видимо, этому способствует какое-то мигание гирлянды. В целом мигающая гирлянда привлекает своей красотой, и даже ожиданием какого-то чуда или сюрприза. Если же гирлянд будет несколько, то возможно получить различные световые эффекты, например, бегущий огонь, бегущая тень, бегущие двойки и тройки, а также много других интересных эффектов.

Предлагаемое устройство предназначено для плавного переключения обычной сетевой елочной гирлянды с часто той 0,2…2Гц. Яркость свечения ламп можно регулировать. Предполагается использование гирлянды напряжением питания 220В, мощностью не более 100 Вт. Автомат переключения елочной гирлянды

Это наиболее простой автомат, который можно приспособить к небольшой декоративной елке (рис. Б-2), развесив на ней, например, от нижних ветвей до макушки нить из светодиодов VD1—VD6. Чередоваться светодиоды должны так: VD1, VD3, VD5, VD2, VD4, VD6. Пары светодиодов включены в коллекторные цепи транзисторных каскадов, которые соединены как бы в кольцо, образуя так называемый трехфазный мультивибратор. Скорость переключения каскадов, а значит, вспыхивания светодиодов, зависит от номиналов деталей времязадающих цепей — переходных конденсаторов и базовых резисторов. Для ограничения яркости свечения гирлянды последовательно со светодиодами включены ограничительные резисторы (R2, R4, R6).

Предлагаем несколько практических схем с применением точечных светодиодов — приборов, в основе действия которых заложен эффект свечения Лосева. На рис. 1 представлена схема мерцателя. Два светодиода разного цвета свечения (красный и зеленый) вспыхивают попеременно с, частотой, которая зависит от величин элементов R2, R3, С2, — примерно две вспышки в секунду. Устройство запускают нажатием кнопки SB1.

На дискотеках, в барах, клубах и т.д. очень часто можно встретить самые разнообразные автоматы световых эффектов, нередки они и в быту. В первую очередь это всяческие «бегущие огни» и «мигающие картинки», но возможны и более сложные световые эффекты. В качестве излучателей для таких автоматов обычно используются цветные гирлянды, составленные из множества маломощных лампочек, реже — одинарные излучатели или прожектора. Управляющие узлы любых современных

Это устройство рассчитано на управление восемью маломощными гирляндами, составленными из светодиодов или миниатюрных ламп накаливания. Такие гирлянды размещают обычно на ветвях небольшой настольной елки. Устройство позволяет получить эффекты «бегущий огонь», «бегущая тень», «мерцание» и псевдохаотическое

Светомузыкальные установки очень популярны у молодежи. Схему еще одного варианта подобного устройства предложил журнал «Радио, телевизия, електроника» (НРБ). Оно состоит из трех цветовых каналов (красного, желтого, синего) с частотами раздела: 700 Гц—3,5 кГц—13,5 кГц. Конструкция значительно упрощена благодаря применению четырех однотипных блоков. «Начинка» каждого блока состоит из двух транзисторов и трех резисторов (см. схему блока № 1).

Переключатель (рис. 3) позволяет получить эффекты "бегущие огни", "бегущая тень" и "накапливающееся" включение — выключение гирлянд. Повторившись несколько раз, один эффект сменяется другим. Направление переключения гирлянд также периодически изменяется на противоположное. В устройстве применен редко используемый способ получения упомянутых эффектов.

Собрать простой переключатель ёлочных гирлянд под силу даже новичку. Для устройства понадобится всего 5 деталей, их можно приобрести в магазине или взять из старых приборов. Для такой мигалки не обязательно делать печатную плату, все детали

Электронная игрушка "Рождественская звезда" может быть использована для украшения посоха Деда Мороза или новогодней ёлки, например как наконечник. Игрушка разработана в качестве учебного пособия для сборки воспитанниками кружка радиоконструирования Житомирского городского центра научно-технического творчества учащейся молодёжи при изучении раздела программы "Генераторы электрических колебаний и устройства на их основе".

Эта простейшая схема которую под силу собрать самостоятельно и начинающему радиолюбителю сможет значительно преобразить новогоднюю елку.

Такая елка на светодиодах станет украшением праздничного стола и обязательно порадует всех ваших друзей и знакомых:

Новогодние праздник - один из самых любимых и долгожданных праздников. Праздник надежд и ожиданий, волшебства и безудержного веселья. Но как и любой праздник его можно омрачить в самый неподходящий момент. Так, помониторив Интернет, я понял, что одним из главных "омрачителей" можно считать китайскую гирлянду на светодиодах.

Новогоднюю мигалку на 4-е гирлянды можно сделать на основе К176ИЕ12, эта микросхема содержит мультивибратор и счетчик делитель на 256 с дешифратором на 4-е выхода. В итоге благодаря применению данной микросхемы можно получить эффект бегущего огня.

Радиолюбители знают, как оживить электрогирлянды, украшающие ветви искусственных елочек: гирлянды могут переключаться, вспыхивать и гаснуть резко или плавно, по ветвям может «бежать» электрический огонек. Но и те, кому не приходится часто держать в руках паяльник и радиодетали, могут попробовать сделать за оставшееся до праздника время несложные самоделки, которые помогут украсить вашу елку.

В наборе: Печатные платы; Запрограммированный процессор; Все резисторы (SMD), светодиоды.

На эту подставку (рис. 1) устанавливают небольшую настольную новогоднюю ёлочку. Внутри подставки размещено четырёхразрядное табло на газоразрядных индикаторах ИН-12А, которое индицирует смену уходящего года наступающим.
Цифры на табло поочерёдно гаснут и зажигаются, и после того как погаснет последняя цифра, например 6, сразу загорится цифра 7. Остальные цифры не меняются.

Схема используется для управления елочной гирляндой. На биполярных транзисторах VT1, VT2 и резисторах R3-R6 построен модуль управления тиристором. Частоту вспышек гирлянды можно регулировать в широких пределах изменяя параметры сопротивлений R1, R2 и конденсатора C1.
Рассмотрим несколько простых схемотехнических реализаций. Первая схема воспроизводит эффект "бегущих огней" для трех гирлянд. Основа схема три инвертора цифровой микросхемы К555ЛН1.

Думаю каждый узнает схему этого простого мультивибратора для двух каналов на двух транзисторах. Светодиодов в каждом плече может быть много. Ну чем вам не супер простая новогодняя мигалка,
Этой несложной схеме лет тридцать, но она отлично работает каждый новый год у нас дома. Питается схема от параметрического стабилизатора на стабилитроне Д814Д. Задающий генератор выполнен на счетчике К176ИЕ12 с кварцевым резонатором с

Предлагаю вниманию читателей схему простой новогодней мигалки, которая может быть изготовлена первоначально в форме креста как сувенир к пасхальным или рождественским праздникам. Форма мигалки можно легко изменить и использовать как элемент световой рекламы. Принципиальная схема приведена на рисунке.

Дети очень любят интересные и необычные вещи, особенно мигающие огоньки, на радость малышне предлагаю собрать достаточно простой вариант схемы мини гирлянды.

В журнале "Радио" была опубликована статья автора (Юдин П. "Сувенир "Новогодняя ёлка". — Радио, 2011, № 10, с. 51—53), в которой было приведено описание новогоднего сувенира в виде ёлочки на основе бескорпусной микросхемы, смонтированной на печатной плате с маркировкой SY38, которая применялась в трёхцветной шариковой авторучке. В предлагаемой вниманию читателей статье приводится описание доработки этого сувенира, что позволило повысить надёжность работы и снизить требования к частотозадающим элементам. Несмотря на увеличение числа микросхем, все элементы удалось разместить на плате таких же размеров.

Набор-конструктор для сборки светодиодной Новогодней ёлки.
В наборе:
Печатные платы;
Запрограммированный процессор;
Все детали включая пассивные компоненты.

Для устройства понадобится всего 5 деталей, их можно приобрести в магазине или взять из старых приборов. Для такой мигалки не обязательно делать печатную плату, все детали крепятся внутри корпуса.

Когда-то красиво мигающие гирлянды в доме были не самым частым явлением и почти наверняка выдавали проживающего там радиолюбителя. Сейчас такие гирлянды можно легко купить в любом магазине, продающем новогодние украшения. Но собрать самому автомат для переключения гирлянд от этого не становится менее интересно, будь то простейшая мигалка для одной гирлянды или устройство на микроконтроллере, реализующее самые невероятные эффекты.

Близится Новый год. Настает пора позаботиться об оригинальном украшении для ёлки.
Предлагаю несложную схему, которая была опубликована год назад в журнале Радиолюбитель (надеюсь, уважаемая редакция меня простит — приоритет публикации все равно за нею). Эта схемка позводит получить световой эффект падающей звезды. Схемное решение отличается повышенной экономичностью для числа ламп более сотни. Сложность минимальна, повторить могут даже начинающие любители электроники. Микроконтроллеры не требуются.

Еще одно украшение на Новый год. Мерцающие игрушки на ёлке. Бегущие огни надоедают своей постоянностью, а в этой схеме - случайные вспышки.

Если составить гирлянды из включенных последовательно двунаправленных двухцветных светодиодов, то цвет свечения такой гирлянды будет зависеть от направления тока через неё. На рисунке показана схема автомата, рассчитанного на работу с четырьмя такими гирляндами.

В предверии Нового Года радиолюбители задумываются над тем, что бы необычного придумать на этот раз. Мы вам предлагаем схему подмигивающего Деда Мороза. Эту схему можно поместить внутрь игрушечного деда-мороза или может быть, какой-нибудь ппюшевой игрушки. Когда вы подносите руку к этому «существу», оно начинает энергично сверкать глазами.
Схема состоит из фотодатчика, действующего на отражение и использующего инфракрасные лучи, и мультивибратора, генерирующего противофазные сигналы, которые посредством транзисторных ключей управляют светодиодами.

Электронная игрушка "Рождественская звезда" может быть использована для украшения посоха Деда Мороза или новогодней ёлки, например как наконечник. Игрушка разработана в качестве учебного пособия для сборки воспитанниками кружка радиоконструирования Житомирского городского центра научно-технического творчества учащейся молодёжи при изучении раздела программы "Генераторы электрических колебаний и устройства на их основе".

Приближается Новый год, и пришло время, чтобы подготовить Новогоднюю елку. В древние времена елки украшали свечами, мерцающий свет освещал комнату. Со временем, свечи были заменены электрическими лампами. Преимущества были очевидны, электрические "свечи" светили гораздо дольше, чем восковые свечи, да и по пожаробезопасности электрические лампы превосходили восковые свечи.

Эта СДУ разработана в двух вариантах. Первый управляет только расположенными на его плате светодиодами и предназначен для разработки и отладки программ световых эффектов. Микроконтроллер с отлаженной программой может быть перенесён на плату второго варианта СДУ, к которому можно подключить 16 осветительных приборов, питающихся от сети 220 В

Предлагаемая схема работает как генератор простых световых эффектов на светодиодах.
Светодиоды расположены в виде восьми лучей звезды, в чем вы можете убедиться, посмотрев на рисунок печатной платы.
Эта конструкция является идеальным украшением новогодней елки или же декоративным элементом домашнего интерьера.

Приближается Новый год. И пришло время сделать что то необычное. К примеру, колокольчик на светодиодах. Так же, колокольчик неплохо будет смотреться в витрине магазинчика...

Такая елка на светодиодах станет украшением праздничного стола и обязательно порадует всех ваших друзей и знакомых:

Эта приставка обладает как достоинствами, так и недостатками. Из достоинств это простота, надёжность и хорошая повторяемость устройства, что для начинающих немаловажно. Она не требует наладки и начинает работать сразу при условии применения исправных деталей. К недостаткам можно отнести низкую чувствительность и мерцание ламп во время работы. Так

Когда-то красиво мигающие гирлянды в доме были не самым частым явлением и почти наверняка выдавали проживающего там радиолюбителя. Сейчас такие гирлянды можно легко купить в любом магазине, продающем новогодние украшения. Но собрать самому автомат для переключения гирлянд от этого не становится менее интересно, будь то простейшая мигалка для одной гирлянды или устройство на микроконтроллере, реализующее самые невероятные эффекты.

Как гласит поговорка, готовь сани летом. Вот я и решил сейчас поделиться своей поделкой к новому году. Это новогодняя звезда с микроконтроллерным управлением. У меня уже давно есть елочная гирлянда с микроконтроллерным управлением массовой китайской сборки. Красиво мигает глаз радуется. А вот звезда банально светиться и все.

На первом рисунке изображена простая схема бегущих огней, которая предлагается для повторения начинающими радиокотятами. Хотя схема собрана всего на двух цифровых микросхемах, она имеет два режима работы . В первом случае (кнопка не нажата) бегущий огонек оставляя после себя следы в виде чередующихся (горит/не горит) светодиодов, бежит к

В преддверии Нового года и Рождественских праздников каждый уважающий себя мужчина (читай - КОТ) считает своим долгом украсить дом яркими разноцветными гирляндами. Особая прелесть состоит в том, чтобы эти украшения сделать своими руками (лапами). Обычные конструкции, которых полно в Интернете и различных радиолюбительских журналах, не удовлетворили

Радиоконструктор представляет собой несложную, но требующую некоторого кропотливого труда игрушку, которая будет забавно смотреться и на праздничном столе, и на рабочем, рядом с компьютером и портом USB.

Конструктор минимален по Вашим трудозатратам. Вам только надо собрать основание ёлки, подать питание и наслаждаться переливами 53-х светодиодов. Управляемых, кстати, каждый своим выводом микропроцессора. Применив, так сказать,

Импульсный трансформатор, выбранный для монтажа на этой плате, позволяет использовать лампы на 150 Дж и даже на 250 Дж. Описание схемы Электрическая принципиальная схема стробоскопа представлена на рисунке.

На микросхеме DD1 собран задающий генератор, задача которого постоянно пинать счетчик, чтобы тот считал импульсы-пинки и переключал выходы. Частота импульсов около 5 Гц.

Если немного изменить предыдущую схему, а гирлянды составить из включенных последовательно двунаправленных двухцветных светодиодов, то цвет свечения такой гирлянды будет зависеть от направления тока через неё. На рисунке показана схема, рассчитанная на работу с четырьмя такими гирляндами. В исходном состоянии все гирлянды одного цвета, например, красного (зависит от того, как они подключены), затем гирлянды последовательно меняют цвет на зеленый. После того как все четыре становятся зелеными, начинается такое же последовательное изменение цвета на красный. И так повторяется периодически.

В отличие от привычных «бегущих огней» следующий автомат световых эффектов работает по другому алгоритму. Индикаторная (световая) панель состоит из восьми светодиодов, расположенных в линию. После включения питания, сначала загораются два светодиода посредине панели, образуя короткую линию затем, по мере работы автомата, эта линия удлиняется в обе стороны и в середине цикла достигает полной длины в восемь светодиодов. Затем, два средних светодиода гаснут, и линия как бы разрывается на две линии, которые постепенно уменьшаются до двух точек, расположенных на краях световой (индикаторной) панели. Затем весь процесс повторяется снова и снова.

Данный переключатель отличается от устройств, описанных в журнале «Радио» 1980 №11, и «В помощь радиолюбителю» выпуск 65 наличием всего двух интегральных микросхем, позволивших уменьшить габариты устройства и повысить надежность его работы.

Автомат управляет четырьмя гирляндами. Сначала он их последовательно зажигает, затем, после того, как будут гореть все четыре, он их последовательно гасит и так повторяется по кругу. Частоту переключения световых эффектов можно регулировать переменным резистором.

Вариант несложного переключателя гирлянд можно построить с использованием микросхемы К176ИЕ12, которая разработана для использования в электронных часах содержит генератор и два делителя частоты. Первый делитель частоты работает непосредственно от генератора, имеет коэффициент деления, равный 256, и четыре раздельных выхода импульсы на которых сдвинуты один относительно другого на время, равное их длительности, и скважность равную 4.
В автомате использован восьмиразрядный сдвиговый регистр К155ИР13, что позволяет получить устройство для управления восемью световыми излучателями (гирлянды, фонари), которые можно использовать при оформлении новогодних елок и т. д.

Рис. 1. Принципиальная схема автомата
Описываемый автомат позволяет задать любую комбинацию переключения (одна гирлянда, две вместе, две врозь, три вместе и т. д.), менять направление движения света, а также получить световой эффект, когда лампы поочередно зажигаются, а затем поочередно гаснут.

На микросхеме DD1 собран задающий генератор, задача которого постоянно пинать счетчик, чтобы тот считал импульсы-пинки и переключал выходы. Частота импульсов около 5 Гц.
Предлагаемое устройство предназначено для плавного переключения обычной сетевой елочной гирлянды с часто той 0,2…2Гц. Яркость свечения ламп можно регулировать. Предполагается использование гирлянды напряжением питания 220В, мощностью не более 100 Вт. Автомат переключения елочной гирлянды

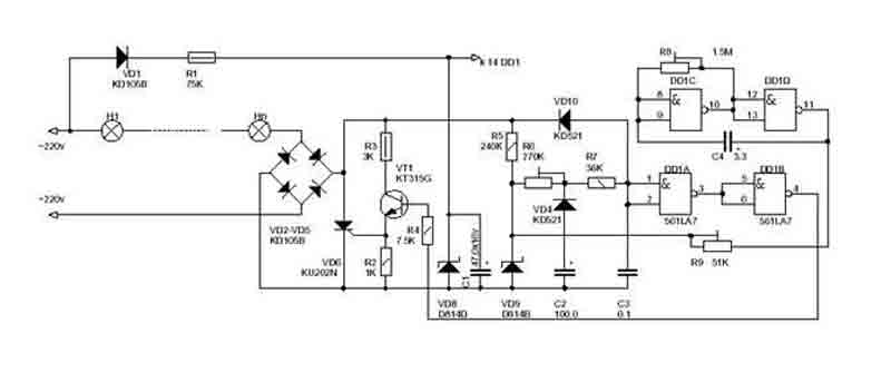
Принципиальная схема автомата переключения изображена на рис.1. Частотой переключения управляет мультивибратор, собранный на элементах DD1.3, DD1.4. Сдвиг момента открывания тиристора VD6 о т начала полупериода сетевого напряжения про исходит из-за задержки переключения инверторов на логических элементах DD1.1 и DD1.2, формируемой цепью R6, R7, R9, С3. В каждом полупериоде напряжения сети конденсатор С3 медленно заряжается через резисторы R5, R6, R7 и быстро разряжается после переключения элементов DD1.1, DD1.2 через диод VD10 и открывшийся тиристор VD6.

Этот автомат (рис. Б-5) позволяет управлять четырьмя гирляндами ламп (для простоты на схеме каждая гирлянда заменена одной лампой), рассчитанных на напряжение 220В и ток до 0,2А. Он выполнен на маломощных транзисторах VT1—VT4, которые управляют тринисторами VS1—VS4, а те, в свою очередь, гирляндами ламп EL1—EL4.

Радиолюбители знают, как оживить электрогирлянды, украшающие ветви искусственных елочек: гирлянды могут переключаться, вспыхивать и гаснуть резко или плавно, по ветвям может «бежать» электрический огонек. Но и те, кому не приходится часто держать в руках паяльник и радиодетали, могут попробовать сделать за оставшееся до праздника время несложные самоделки, которые помогут украсить вашу елку.

Не так уж далеки новогодние карнавалы. Хочется чем-то порадовать друзей, удивить веселой поделкой. Казалось бы, что может быть нового в цветомузыкальной установке! Конструкций их множество, да и в магазинах продаются. Однако наша ЦМУ, наверное, не похожа на все те, под мерцание которых вам приходилось танцевать

Проект, с негласным названием - "йолко новогоднее" - на финишной прямой: ёлки готовы, новый год не за горами. То, над чем долго мы размышляли - произошло. В продаже принципиально новая светодиодная новогодняя ёлочка! Конструктор минимален по Вашим трудозатратам. Вам только надо собрать основание ёлки, подать питание и наслаждаться переливами 53-х

Предлагаем несколько практических схем с применением точечных светодиодов — приборов, в основе действия которых заложен эффект свечения Лосева. На рис. 1 представлена схема мерцателя. Два светодиода разного цвета свечения (красный и зеленый)

Предлагаемое устройство предназначено для плавного переключения обычной сетевой елочной гирлянды с часто той 0,2…2Гц. Яркость свечения ламп можно регулировать. Предполагается использование гирлянды напряжением питания 220В, мощностью не более 100 Вт. Автомат переключения елочной гирлянды

Переключатель (рис. 3) позволяет получить эффекты "бегущие огни", "бегущая тень" и "накапливающееся" включение — выключение гирлянд. Повторившись несколько раз, один эффект сменяется другим. Направление переключения гирлянд также периодически изменяется на противоположное. В устройстве применен редко используемый способ получения упомянутых эффектов.

Оригинальная миниатюрная звездочка с 50 светодиодами может стать традиционным украшением новогоднего праздника. Она сможет заменить обычную звезду, которой украшают верхушку ели, и её переливания разными цветами принесут радость, уют и

Вы все, конечно, любовались на новогодних елках гирляндами разноцветных ламп, которые периодически вспыхивают и гаснут. Делает это электронный переключатель гирлянд. Подобное устройство (рис. 96) для небольшой елочки можете собрать и вы. Понадобятся два мощных транзистора: П213 или П216 (можно П201 — П203), два конденсатора большой емкости (по 500 мкФ), два постоянных резистора и источник питания напряжением 15 — 18 В — его можно составить, например, из четырех последовательно соединенных батарей 3336Л.

Подготовка к новогоднему вечеру — хлопотливая и ответственная пора для каждого радиолюбителя. Приходится просматривать много книг и журналов в поисках описания нужной самоделки. Чтобы облегчить эту задачу, предлагаем на выбор несколько конструкций, которые наверняка пригодятся для оборудования домашней елки.

Радиолюбители знают, как оживить электрогирлянды, украшающие ветви искусственных елочек: гирлянды могут переключаться, вспыхивать и гаснуть резко или плавно, по ветвям может «бежать» электрический огонек. Но и те, кому не приходится часто держать в руках паяльник и радиодетали, могут попробовать сделать за оставшееся до праздника время несложные самоделки, которые помогут украсить вашу елку.

Не так уж далеки новогодние карнавалы. Хочется чем-то порадовать друзей, удивить веселой поделкой. Казалось бы, что может быть нового в цветомузыкальной установке! Конструкций их множество, да и в магазинах продаются. Однако наша ЦМУ, наверное, не похожа на все те, под мерцание которых вам приходилось танцевать

Дорогие друзья, почта Деда Мороза 2017 заработала. Заходите за подарками на сайт http://НовогодняяПочта.рф
Для того чтобы получить большую скидку 18% постоянным покупателям магазина, необходимо при оформлении заказа в корзине написать в специальное поле волшебные слово: DEDMOROZ.RU-2017 Неделя скидок продлится до 27 сентября. Скидка действительна, если Вы после оформления заказа произведете его оплату в течение 3-х дней независимо от способа доставки.
Продажи открыты! Неделя большой скидки постоянным покупателям - 18%! Большой выбор подарков для всех. Недорого и оригинально. Новогодние подарки для всей семьи. Письма от Дедушки Мороза с именем вашего ребенка. Множество волшебных сюрпризов для друзей и коллег на Новый Год 2017. Вы любите своих родных и друзей. Закажите для них на официальном сайте Деда Мороза подарки для ваших близких. Эти новогодние сюрпризы сделают Ваших родных и друзей счастливыми.
Будьте счастливы и здоровы!
Диско-шар Funray GST-114 настольный 15 Вт 15,5 см
Характеристики:
• Максимальная площадь помещений: 30 м2;
• Диаметр шара: 15,5 см;
• Цоколь: Е14;
• Мощность лампы: 15 Вт;
• Питание устройства: От сети 220 В (50 Гц).
Подробнее...
Зеркальный шар Funray MB-1
Устройство предназначено для проецирования световых эффектов на различные поверхности в домашних условиях, небольших кафе и клубах. Дискотека всегда манит нас не только заводной музыкой, но и мерцающими огоньками, которые вспыхивают и гаснут под каждое наше движение. Зеркальные шары с подсветкой являются неотъемлемыми элементами зажигательных вечеринок в стиле диско. Сейчас это самый модный атрибут современных дискотек. Теперь вы можете создать современные эффекты и у себя дома!
Характеристики:
НОВЫЙ ГОД БУДЕТ ЯРКИМ! И в этом Вам поможет продукция Funray! Встречаем новинки нового сезона и хиты прошлого года.
Диско-шар Funray GST-114 настольный 15 Вт 15,5 см
Характеристики:
• Максимальная площадь помещений: 30 м2;
• Диаметр шара: 15,5 см;
• Цоколь: Е14;
• Мощность лампы: 15 Вт;
• Питание устройства: От сети 220 В (50 Гц).
Подробнее...
До Нового года осталось 24 дня:) Чтобы в последние дни уходящего года не ломать голову об аудио, видео, световом оформлении мест празднования - лучше об этом подумать заранее...

Funray QS14-LE. Лазерная система «Фейерверк» (Цвет узора красно-зелёный)
Характеристики:
• Максимальная площадь покрытия: 45 м2;
• Цветовая гамма узора: Красный / Зелёный;
• К/о ЛАЗЕРа: II;
• Возможноть работы в ритме музыки;
• Регулируемая скорость переключения цвета;
• Мощность ЛАЗЕРа: 15...60 мВт;
• Питание устройства: От сети 110...230 В (50...60 Гц);
• Масса: 365 г.
Подробнее...

Набор позволяет собрать оригинальное светомузыкальное устройство, напоминающее раскачивающийся колокольчик. Работа устройства может сопровождаться звучанием одной из популярных мелодий, выбираемой вами. Светомузыкальный колокольчик можно подключить к кнопке дверного звонка и эффектно установить на входной двери или в витрине магазина. Его можно использовать в школьных (и не только) театрализованных представлениях. Такой колокольчик станет прекрасным дополнением к подарку имениннику.

«Новогодняя елка» — один из самых оригинальных наборов, предлагаемых нашим читателям. Световой эффект миниатюрной елочки с 19 светодиодами без сомнения станет украшением новогоднего праздника. И даже если у вас в зале уже стоит пушистая лесная красавица с хвойным ароматом, бегущие огоньки сверкающей елки принесут особую радость, уют и праздничность в любой дом. Ее можно поместить в окне квартиры или в витрине магазина. Электронная елочка также послужит хорошим новогодним подарком вашим детям, любимым и друзьям.
|
|
Funray ML-8. Зеркальный шар со светодиодной подсветкой 4 Вт 20 см
Характеристики: • Диаметр шара: 20 см; • Количество светодиодов: 8 шт.; • Скорость вращения: 1,5 оборота/мин; • Энергопотребление: 4 Вт; • Питание устройства: От сети 220 В (50 Гц); • Упаковка: Цветная картонная коробка. Подробнее… |
|
|
Funray GST-011B (SDP 205). Световая пушка потолочная 5 Вт
Характеристики: • Максимальная площадь поражения: 40 м2; • Цвет свечения: Белый; • Мощность лампы: 5 Вт; • Питание устройства: От сети 220...240 В (50...60 Гц). Подробнее… |
|
|
Funray GST-114. Диско-шар настольный 15 Вт 15,5 см
Характеристики: • Максимальная площадь поражения: 50 м2; • Диаметр шара: 15,5 см; • Цоколь: Е14; • Мощность лампы: 15 Вт; • Питание устройства: От сети 220 В (50 Гц). Подробнее… |
|
|
Funray SUN-100. Светодиодная система «Вспышка неона»
Характеристики: • Максимальная площадь поражения: 40 м2; • Цветовая гамма узора: Красный / Зелёный / Синий; • Тип светогенераторов: Светодиоды; • Мощность светогенераторов: 3 Вт; • Питание устройства: От сети 110...240 В (50...60 Гц); • Упаковка: Цветная картонная коробка; • Размеры упаковки: 240 x 240 x 94 мм; • Масса: 200 г. Подробнее… |
|
|
Funray GST-121S. Светодиодная система «Ледяной узор» (Цвет узора белый)
Характеристики: • Максимальная площадь поражения: 40 м2; • Цветовая гамма узора: Белый; • Тип светогенераторов: Светодиоды; • Мощность светогенераторов: 3 Вт; • Питание устройства: От сети 110...240 В (50...60 Гц); • Упаковка: Цветная картонная коробка; • Размеры упаковки: 240 x 125 x 94 мм; • Масса: 370 г. Подробнее… |
|
Не всё, что мигает в новогоднюю ночь - звёздочка, но всякое мигающее устройство можно поместить на, под и в ёлку. Всё зависит от вашей фантазии! |
|
|
|
Радиоконструктор RL121. Световой эффект Супер робот
Три печатные платы с компонентами и инструкцией в упаковке. Данный конструктор позволит собрать забавный световой эффект в виде робота с моргающими глазами, руками, ушами и ступнями. Простота схемы не вызовет трудностей даже у начинающего радиолюбителя. А интересное оформление подарит хорошее настроение. Характеристики: • Номинальное напряжение питания: 9 В; • Номинальный ток потребления: 50 мА. Комплект поставки: • Плата печатная (3 шт.); • Набор радиодеталей; • Инструкция по эксплуатации. Примечание: При сборке конструктора необходимо соблюдать цоколёвку транзисторов и микросхемы, полярности электролитических конденсаторов и светодиодов. Правильно собранная схема наладки не требует. Подробнее… |
|
|
Радиоконструктор RL126. Светодиодный индикатор уровня напряжения
Данный конструктор позволит радиолюбителю собрать простой светодиодный индикатор уровня напряжения. Четырёхсветодиодный индикатор позволит легко проконтролировать состояние бортовой сети автомобиля, или уровень напряжения на свинцовом аккумуляторе 12 В. Принципиальная схема Устройство собрано на одной микросхеме U1, которая представляет собой четыре операционных усилителя. Каждый усилитель включён как компаратор напряжения. При превышении напряжения переключения компараторов, последовательно зажигаются светодиоды D1-D4. В таблице показано соответствие свечения светодиодов напряжению на аккумуляторе. Свечение сразу двух светодиодов говорит о нахождении напряжения на границе между соответствующими интервалами. НапряжениеСвечение светодиода Состояние аккумулятора 14,8 В D1 Повышенное напряжения 13,7 В D2 Напряжение в норме 12,2 В D3 Допустимый разряд 11,7 В D4 Аккумулятор разряжен ниже 11,7 В нет свечения Критический разряд Характеристики: • Номинальное напряжение питания: 7,5...30 В; • Номинальный ток потребления: 25 мА. Комплект поставки: • Плата печатная; • Набор радиодеталей; • Инструкция по эксплуатации. Подробнее… |
|
|
Радиоконструктор RL132. Световой эффект Мельница
Световой эффект "Мельница" представляет 18 собой светодиодов, расположенных в виде пропеллера мельницы. Переключение светодиодов имитирует вращение винта. Конструктор является хорошим наглядным пособием для изучения основ радиоэлектроники, прост, содержит небольшое количество деталей и не требует наладки. Характеристики: • Номинальное напряжение питания: 5...12 В; • Номинальный ток потребления: более 70 мА. Подробнее… |
|
|
Радиоконструктор RL130. Полицейская мигалка
Полицейская мигалка представляет собой два светодиодных блока, синего и красного цвета, попеременно моргающие создавая эффект полицейской мигалки. Генератор задержки в паре с генератором импульсов, позволяет получить две вспышки светодиода периодом Т и паузой в 2Т. Задающий генератор поочерёдно переключает генераторы для синего и красного светодиодов. Характеристики: • Номинальное напряжение питания: 9...12 В; • Номинальный ток потребления: 100 мА. Комплект поставки: • Плата печатная; • Набор радиодеталей; • Инструкция по эксплуатации.Подробнее… |
|
|
Радиоконструктор RL204. Мигающее «сердце» на светодиодах
Печатная плата с компонентами и инструкцией в упаковке. Световой эффект состоит из двух вложенных сердец, выполненных из 40 красных светодиодов, которые включаются попеременно. Эффект динамичен, ярок и очень привлекателен. Устройство демонстрирует биение человеческого сердца. Характеристики: • Номинальное напряжение питания: 9 В; • Номинальный ток потребления: 50 мА. Комплект поставки: • Плата печатная; • Набор радиодеталей; • Инструкция по эксплуатации. Подробнее… |
|
|
Радиоконструктор RL203. Светодиодное «сердце» - бегущий огонь
Печатная плата с компонентами и инструкцией в упаковке. Устройство, состоящее из 20 светодиодов, расположенных в форме сердца украсит и семейный праздник и витрину магазина. Устройство послужит хорошим учебным пособием для обучения Вас и Вашего ребёнка основам электроники. Простота схемы, удобство сборки и наглядность результата облегчит задачу. Результат сборки данного конструктора - это эффектное светодиодное "сердце" с эффектом бегущего огня. Характеристики: • Номинальное напряжение питания: 9...12 В; • Ток потребления: До 150 мА. Подробнее… |

Накануне Нового года многих радиолюбителей волнует вопрос: как оживить новогоднюю елку? Ниже предлагаются несколько вариантов переключателей елочных гирлянд, различающихся по степени сложности и реализуемым световым эффектам.

Традиционно, в конце каждого года у большинства радиолюбителей увеличивается интерес к самым разнообразным переключающим устройствам, — не удивительно, ведь скоро Новый Год, а это елки, гирлянды и всевозможные "мигалки".

Елочная игрушка — крупная снежинка из матового оргстекла, либо сплетенная из светодиодов. Она сияет шестью лучами зеленого света, которые расходятся от её центра по её шести прожилкам-веточкам, постепенно увеличивая свою длину. Затем лучи гаснут и остается шесть точек в самом центре, и снова oi них вытягиваются шесть лучей.

ПЕРЕКЛЮЧАТЕЛЬ ДВУХ ГИРЛЯНД
На рисунке 6 показана схема простого переключателя двух гирлянд.
Это мультивибратор, собранный на любой КМОП или МОП микросхеме, содержащей как минимум четыре инвертора. В данном случае микросхема К176ЛА7 (или К561ЛА7, К176ЛЕ5, К561ЛЕ5). Входы каждого элемента соединены вместе. Мультивибратор собран на первых двух элементах микросхемы. Частота мультивибратора, а следовательно и быстрота переключения гирлянд регулируется переменным резистором R2. Два последних элемента выполняют роль буферных каскадов между мультивибратором и выходными тиристорами. Переключаются гирлянды при помощи двух маломощных тиристоров, на управляющие входы которых поступают импульсы в противофазе, и когда один тиристор открыт, в это время другой закрыт.

Обычно елку украшают гирляндами с лампочками, которые переключаются при помощи внешнего электронного автомата. При этом переключение гирлянд происходит по какой-то программе, и всегда предсказуемо. Более красивый и интересный эффект получается если отдельные елочные игрушки будут самостоятельно, независимо от гирлянд и других игрушек переливаться и сверкать разными цветами. Для получения такого эффекта нужно внутри нескольких прозрачных или полупрозрачных игрушек разместить несложный миниатюрный коммутирующий автомат со светодиодами. Наиболее удобны полупрозрачные

Это устройство предназначено для управления восемью гирляндами малой или средней мощности, составленных из некоторого количества низковольтных ламп, включенных последовательно. Такие гирлянды, обычно размещают на ветвях новогодней ёлки.

На дискотеках, в барах, клубах и т.д. очень часто можно встретить самые разнообразные автоматы световых эффектов, нередки они и в быту. В первую очередь это всяческие "бегущие огни" и "мигающие картинки", но возможны и более сложные световые эффекты. В качестве излучателей для таких автоматов обычно используются цветные гирлянды, составленные из множества маломощных лампочек, реже — одинарные излучатели или прожектора. Управляющие узлы любых современных мало-мальски сложных автоматов световых эффектов строятся на основе цифровой схемотехники. Это могут быть и простейшие схемы, использующие две-три микросхемы сдвиговых регистров и генераторов тактовых импульсов, и целые микрокомпьютеры со своим центральным процессором, памятью и средствами управления, работающие по свободно изменяемым или жестко заданным программам.

Предлагаемое устройство предназначено для плавного переключения обычной сетевой елочной гирлянды с частотой 0,2...2 Гц. Яркость свечения ламп можно регулировать. Предполагается использование гирлянды напряжением питания 220 В, мощностью не более 100 Вт.

Этот переключатель предназначен для управления тремя гирляндами мощностью до 200 Вт каждая. Скорость переключения зависит от сопротивлений резисторов R1, R3, R5 и емкостей конденсаторов С1-СЗ.

На верхушку новогодней елки обычно надевают пластмассовую звездочку или снежинку. Часто, в ней имеется лампочка, которую подключают к обшей схеме гирлянд.

Этот переключатель выполнен на двух микросхемах К561ЛА7, он предназначен для переключения четырех гирлянд, воспроизводя эффект заполнения, при котором сначала все гирлянды погашены, затем, они последовательно зажигаются и остаются гореть (сначала одна, потом две, потом три,и в конце - четыре). Затем,четыре гирлянды горят некоторое время вместе, а потом, начинают последовательно гаснуть, по одной, в том же порядке, как и зажигались. После того, как погаснут все четыре, весь процесс повторяется. Если гирлянды расположить как-бы этажами, то получится такое, последовательное поэтажное включение всех гирлянд, а затем, их такое же гашение.

Микросхемы ППЗУ и ОЗУ все же недостаточно доступны, и поэтому, не всегда есть возможность собрать автомат световых эффектов, программу которого можно задавать произвольно, не будучи зависимым от жесткой логики. Если гирлянд немного, не более четырех, а шагов программы не более десяти, то программное устройство можно выполнить на простых диодах, самых дешевых, какие удастся приобрести. Тогда программу работы светового автомата можно будет задавать накручивая или напаивая диоды на контактные штыри программного блока. Если же в вашем распоряжении есть достаточно большое количество двухконтактных гнезд и соответствующих им штеккеров, то можно сделать такой программный блок, программу которого можно будет задавать перестановкой фишек

"Бегущие огни" — пожалуй, самый популярный световой эффект, который используется в оформлении новогодней ёлки. Здесь описывается еще один простой переключатель гирлянд, работающий по такому алгориму. Переключатель выполнен на наиболее доступных, в настоящее время, деталях, таких как микросхема К155ЛАЗ и тиристоры КУ202Л. Принципиальная схема показана на рисунке. Задающий генератор на элементе D1.1 и транзисторе VT1 вырабатывает импульсы с периодом около 5-10 секунд, которые управляют трехфазным одновибратором, построенным на остальных трех логических элементах микросхемы К155ЛАЗ. Алгоритм переключения гирлянд немного отличается от чистого эффекта "бегущего огня", тем, что есть четвертая фаза, в которой все гирлянды светятся одновременно, затем следуют фазы бегущего огня, и затем, снова одновременное свечение. Недостаток схемы в том, что быстрота переключения никак не регулируется.

Применение ППЗУ в различных автоматах световых эффектов или переключателях ёлочных гирлянд, — не новость. Другое дело, что в таких автоматах устанавливается уже запрограммированное ППЗУ. Значит, требуется еще и программатор.
Описываемое ниже устройство объединяет в себе автомат световых эффектов, работающий на ППЗУ и программатор ППЗУ, при помощи которого можно внести в микросхему нужные световые комбинации, непосредственно, наблюдая за тем, как это будет выглядеть.

Переключатель предназначен для управления четырьмя стандартными елочными гирляндами малой мощности, на 220 В. Он реализует четыре световых эффекта,перебирая их последовательно. Сначала "бегущий свет", сначала в одном направлении, затем в обратном. Затем "бегущая тень", тоже, сначала в одном направлении, затем в обратном. И так далее. Если гирлянды расположить в разных ярусах елки, и подключить их упорядоченно, то получаются именно такие эффекты.

Схема первого переключателя представлена на рис. 141. Это устройство управляет двумя гирляндами, состоящими из малогабаритных светодиодов красного и зеленого цветов, и предназначено для украшения небольшой новогодней елки.

Накануне Нового года многих радиолюбителей волнует вопрос: как оживить новогоднюю елку? Ниже предлагаются несколько вариантов переключателей елочных гирлянд, различающихся по степени сложности и реализуемым световым эффектам.

Для светового оформления елки, помещения или витрины магазина часто используют световые гирлянды, рассчитанные на напряжение питания 220 В.

И все же переключатель гирлянд остается жестко запрограммированным устройством, создающим монотонное изменение световой окраски елки. Другое дело — автомат световых эффектов, создающий самые разнообразные сочетания включения гирлянд. Как правило, он содержит некоторые узлы обычного переключателя гирлянд, например, задающий 1енератор, электронные ключи. Отличие лишь в некоторых каскадах или узлах, управляющих электронными ключами, а значит гирляндами ламп по более разнообразной программе.

Так называют световой эффект, при котором создается впечатление быстро перемещающегося (бегущего) по лампам гирлянды света. Основа эффекта в .том, что гирлянда ламп, расположенных горизонтально или вертикально, на самом деле составлена минимум из двух гирлянд, переключаемых обыкновенным автоматом. Но, во-первых, лампы максимально приближены друг к другу и чередуются (лампа первой гирлянды, лампа второй, лампа первой, лампа второй и т. д.), а во-вторых, частота переключения гирлянд несколько увеличена. Благодаря инерции нашего зрения, при наблюдении поочередно вспыхивающих гирлянд создается впечатление перемещения световых точек, скажем, вправо (при ^горизонтальной гирлянде) или вверх (если гирлянда вертикальная). Свет как бы «бежит» по гирлянде.

Все чаще можно встретить на новогодней елке не две и не три, а четыре гирлянды ламп, переливающиеся разноцветными огнями. Особенно такое количество гирлянд бывает необходимо для большой елки, например, установленной в школьном зале. Правда, конструкция автомата для управления столькими гирляндами несколько усложняется. Рассмотрим некоторые сравнительно простые варианты автоматов.

Этот простой автомат световых эффектов переключает четыре гирлянды по алгоритму двоичного счетчика. Он и построен на основе счетчика, к четырем выходам которого подключены транзисторно-тиристорные управляющие ключи.

Более эффективно будет освещаться новогодняя елка, на ветвях которой разместятся три гирлянды ламп и каждая из них начнет вспыхивать через определенные промежутки времени. Автомат для такого управления гирляндами можно собрать на транзисторах и тринисторах по схеме, приведенной на рис. 85. Причем благодаря использованию тринисторов яркость свечения гирлянд удастся изменять не скачком, как, например, в предыдущих устройствах, а более плавно.

Чаще на новогодней елке развешивают лампы двух гирлянд. И тогда строят переключатель, который попеременно подключает к сети то одну, то другую гирлянду. Если лампы гирлянд окрашены в разные цвета, елка освещается разноцветными огнями. Управлять двумя гирляндами способен и предыдущий тринисторный переключатель, если вторую гирлянду подключить параллельно тринистору

Иногда на ветвях новогодней елки оказываются развешанными осветительные лампы всего одной гирлянды. Но даже в этом случае можно получить большой световой эффект, если лампы гирлянды будут мигать. А для этого гирлянду нужно подключить к сетевой розетке через детали, показанные на рис

На небольшой подставке стоит миниатюрная синтетическая елочка (рис. 40), на ветвях которой развешаны новогодние игрушки. Щелчок ручкой тумблера, укрепленного на подставке, — и вот уже на ветвях переливаются разноцветные огни двух гирлянд, каждая из которых состоит из четырех миниатюрных "лампочек" — светодиодов.



Народная мудрость гласит: готовь сани летом! Скоро (да-да, скоро!) все из нас начнут думать о достойной (не хуже прошлого года и точно лучше чем у соседа) встрече нового года. А какой праздник без весёлой музыки и яркого, озорного света?! Ни-ка-кой и точка!
Поэтому, для бдительных и рачительных мы начинаем нашу предновогоднюю акцию: Купи сегодня и радуйся целый год!
Для этой акции, которая продлится ровно неделю, мы заготовили новинки - световые и лазерные светоэффекты, часть из которых Вы можете видеть в этом письме, а подробнее познакомиться можно на нашем сайте.